2019年中级、注会、税务师考试都将迎来报名季,可能有些考生正打算今年同时备考中级、注会与税务师,那同时备考注会或税务师应该注意些什么内容呢?或者对于目前才打算学习备考中级职称、注会与税务师的同学,中级三科的内容与注会、税务师的重合度如何?是不是只要学习中级的内容,注会与税务师就可以不用特别认真地复习了?>>>更多2019年税务师备考免费通关资料,一键领取
其实不然,中级的内容相比于注会、税务师来说虽然简单,但是并不代表注会和税务师的内容可以完全覆盖中级的内容,这三类考试既有重合的部分,也有各自独有的内容。
一、中级会计实务VS财务与会计
整体分析:
《中级会计实务》与《财务与会计》的会计部分重合的内容大约70%,且重合内容的会计处理基本相同,考试中考查的难度相差不大。
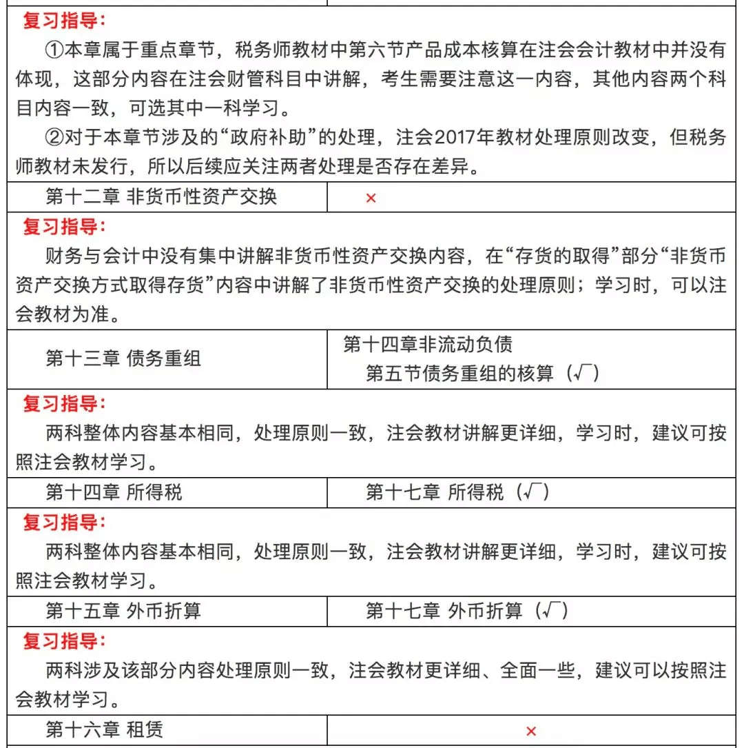
下表中红色标记的部分,为两科内容不同的部分,应重点关注。









二、注会会计VS中级会计实务
整体分析:
《会计》与《中级会计实务》重合的内容大约85%,重合内容大部分的会计处理相同,但是由于2017年注会教材有所变动,但中级教材未进行改动,所以部分内容处理不一致,学习时应特别注意,不要混淆。另外,注会考试的试题难度较大,中级考试难度相对较低,并且注会和中级的重要考点分布并不完全一致,所以不同科目备考时,应有所侧重。
下表中红色标记的部分,为两科内容不同的部分,应重点关注。







三、注会会计VS财务与会计
整体分析:
《会计》与《财务与会计》的会计部分重合的内容大约80%,重合内容大部分的会计处理相同,但是由于2017年注会教材有所变动,但税务师教材尚未发行,所以需要关注后续税务师教材是否变化。另外,注会考试的试题难度较大,题目较少;但税务师考试难度相对较低,题量较大,所以不同科目备考时,应选择适当的方法。
下表中红色标记的部分,为两科内容不同的部分,应重点关注。






以上,同时备考中级、税务师、注会的好处就是能较大地利用时间,在较短时间内拿到证书,不好的地方就是考生备考起来会吃力一些,但学习本身就是一件需要坚持的事情,苦尽甘来,相信大家在辛苦2到3年后,一定会为自己曾经的努力感到欣慰与自豪。







